tren

Frequently Asked Questions

Home » Frequently Asked Questions

On this page you can see the question and answer page created for Question and Answer.

What is Trademark?

Trademarks are the signs of the goods and services provided by any enterprise to make them distinct from those provided by other enterprises. Words, letters, numbers, drawings, pictures, figures, colours, logos, labels and a combination of these used specifically for the purpose of distinction of such goods and services may be accepted as trademark.

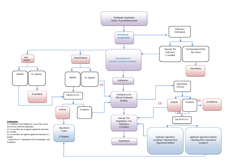
How is Trademark Proceedings in Turkey?

Below is a brief description of trademark proceedings after filing in Turkey:


1)The trademark is published, in the absence of any provisional refusal, 1 – 3 months after the filing. If there is any office action, it is also issued 1 – 3 months after the filing.

2) If an opposition by a third party is filed, you have 1 month to file a response. If a provisional refusal issued to the application, you have 2 moths to file a response.

3) The trademark remains on publication for 2 months. If no opposition by a third party is filed, registration decision is issued after 1 – 2 months after the end of the publication period.

4)The registration fees must be paid within 2 months after the registration decision is issued.

Is registration of a trademark a must?

Although registration of a trademark is not a must, registration is the most significant means of evidence on the trademark and of the hindrance of the trademark violations. Therefore, registration of
the trademarks in the countries where commercial activities are established is highly recommended.

What is an invention?

The invention is defined as the solution to a specific technical problem. The concept of ‘invention’ forms the basis of the patent law. The inventions are protected through the patent/utility model certificate for the purpose of encouraging the invention activities and the attaining technical, economic and social progresses by means of application such invention to the industrial sectors.

What is patent?

Patent, granted to the inventor for an invention, is one of the industrial property rights and it grants the right to prevent the production, utilisation or sale of the invention by others without permission of the inventor.

What is utility model?

The utility model is a system which provides protection of the novel not only in Turkey but also all through the world and industrially applicable inventions. The procedures for the issuance of a utility model certificate are much more convenient than the patent certificates in terms of time and expenses. It has been considered that the simple and inexpensive procedural proceedings for utility
models may encourage especially the small and medium scale enterprises (SMEs) and research institutions to make an invention and apply such inventions to the industry. Besides, particularly today, there exists a risk for the imitation of the inventions realised by the small and medium scale industrialists by the competitors in almost the same manner. Even if an invention is small and modest, the issuance of the utility model certificate for such an invention will serve as protection of the SMEs and their perpetuation economically.

What are the differences between a patent and utility model?

As can be seem from the table below, no inventive step is sought for the utility models. In addition, no utility model protection is possible for the methods, the products resulted from such methods and chemical substances.

Novelty : Novelty should be absolute. In other words, the invention should not be explicitly expressed in written form or in any other means or used in the manner to be accessed by the people in all around the world.
Inventive Step: The invention should not be obvious to a person skilled in the field of the invention.
Industrial applicability : the invention should have the ability of practical application rather than theory.

Issuance of utility model certificate is in favour of the applicant in terms of cost and short process time and it is much easier due to the fact that no examination and search procedures are applied.

Whatsapp
Kübra Ö.
Kübra Ö.
Hello.
How can I help you?